コンテンツへスキップ
ナビゲーションに移動
営業案内
プレス金型・専用加工機・治具
プレス加工
金属試作品加工
品質・環境への取り組み
設備一覧
金型製作設備
設計設備
生産設備
検査設備
技術紹介
金型設計
生産技術
製品紹介
製品案内
製品一覧(加工品)
製作実績(金型)
製作実績
(省力化機械・自動化システム)
会社概要
概要・沿革
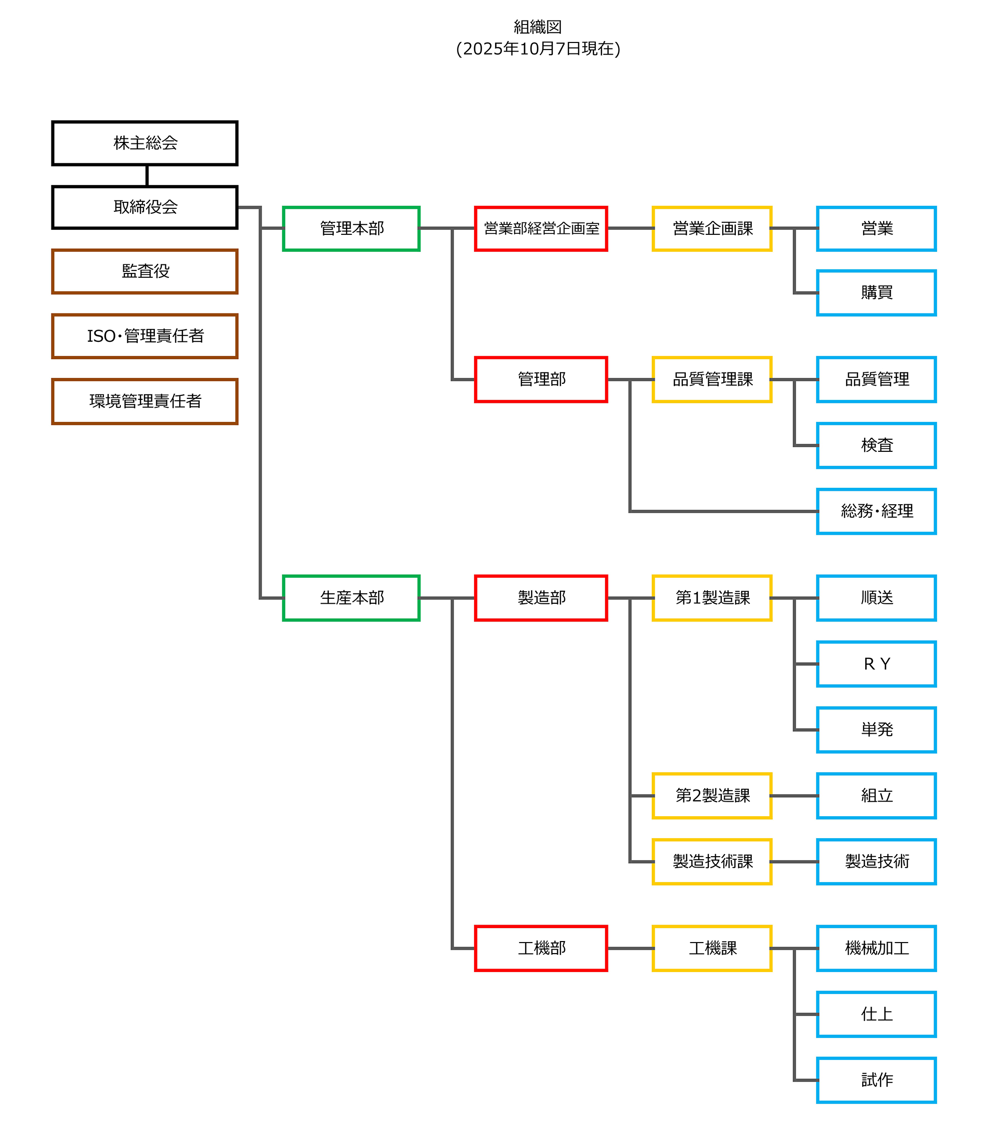
組織図
アクセス
お問合せ
採用情報
会社概要
company-overview
組織図
MENU
営業案内
プレス金型・専用加工機・治具
プレス加工
金属試作品加工
品質・環境への取り組み
設備一覧
金型製作設備
設計設備
生産設備
検査設備
技術紹介
金型設計
生産技術
製品紹介
製品案内
製品一覧(加工品)
製作実績(金型)
製作実績
(省力化機械・自動化システム)
会社概要
概要・沿革
組織図
アクセス
お問合せ
採用情報
PAGE TOP